Если у вас есть 3D принтер и вы готовы к очень быстрой печати, то вы неизбежно столкнетесь с проблемой охлаждения филамента. Штатные системы обычно не рассчитаны на печать со скоростями более 300мм/с и поэтому энтузиастами была придумана система CPAP
Существует масса вариантов реализации, это как наборы на али, так и готовое фабричное решение . В последнее время в качестве источника потока воздуха стали использовать турбины от китайских пылесосов. 
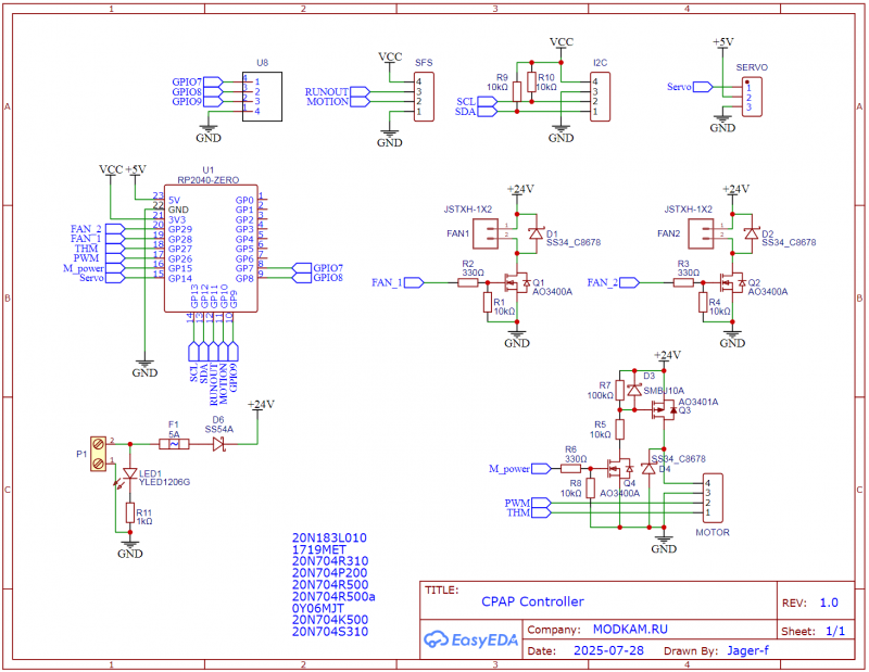
Данную турбину нельзя напрямую подключить к схеме управления принтера, из за особенностей схемотехники есть риск повредить оба устройства. Для решения этой проблемы и предназначена эта плата.
В моем варианте это устройство с отдельным MCU RP2040, что позволяет реализовать дополнительный функционал:
- Управление турбиной
- Управление сервоприводом (FLAP)
- Управление 2 дополнительными вентиляторами
- Возможность подключения сенсора движения/окончания филамента SFS
- Шина I2С для подключения дополнительных устройств (датчики температуры, акселерометр и т.д.)
- 3 дополнительных GPIO
Схема построена вокруг доступного миниатюрного модуля на процессоре RP2040
Плата толщиной 1.6мм. Модуль RP2040-Zero предпочтительно использовать с распаянными header (удобно подключать кабель)

Собрать прошивку и прошить можно по инструкции из этой статьи.
Пример конфигурации в klipper
[mcu cpap]
serial: /dev/serial/by-id/usb-Klipper_rp2040_554D45060C130EFA-if00
[fan_generic cpap_fan]
pin: cpap:gpio26
enable_pin: cpap:gpio15
max_power: 1.0
#off_below: 0.20
kick_start_time: 0.5
tachometer_pin:^cpap:gpio27
tachometer_ppr: 6
tachometer_poll_interval: 0.0001
[fan_generic cool_fan]
pin: cpap:gpio28
max_power: 1.0
#off_below: 0.20
kick_start_time: 0.5
[servo cpap_servo]
pin: cpap:gpio14 # GPIO подключения
minimum_pulse_width: 0.0005 # Минимальная ширина импульса (0.5мс)
maximum_pulse_width: 0.0025 # Максимальная ширина импульса (2.5мс)
maximum_servo_angle: 180 # Максимальный угол поворота (180°)
[gcode_macro FLAP_ON]
gcode:
SET_SERVO SERVO=cpap_servo ANGLE=77
[gcode_macro FLAP_OFF]
gcode:
SET_SERVO SERVO=cpap_servo ANGLE=0
НЕ ПЫТАЙТЕСЬ ВКЛЮЧАТЬ УСТРОЙСТВО БЕЗ УСТАНОВЛЕННОГО И НАСТРОЕННОГО ВЕНТИЛЯТОРА ДЛЯ ОХЛАЖДЕНИЯ ДРАЙВЕРОВ ТУРБИНЫ, ЭТО ВЫЗОВЕТ НЕОБРАТИМЫЕ ПОСЛЕДСТВИЯ
Плату можно использовать в вариантах CPAP как с FLAP, так и без. Для монтажа платы на турбину используйте переходник и проставку (модели в архиве).
Все необходимое для повторения.




Комментарии